本页面以QQ邮箱为例,对星海邮箱第三方客户端配置进行讲解。
1.首先在QQ邮箱设置中添加账号,如图1 所示。

2.在添加账号界面选择”其他邮箱“,如图2所示。

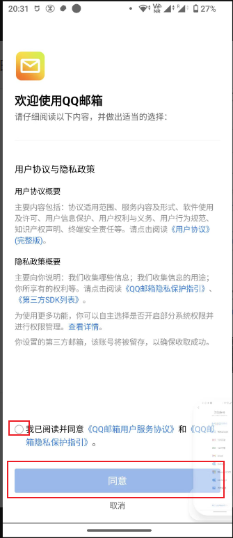
3.同意用户协议(其他邮箱类似或没有),如图3所示。

4.邮件账号和密码以自己的设置为准。未主动在星海办事“一网通办”注册的用户,并且近6个月有办事记录的,我单位已为相应用户开通邮箱账号。账号为【自己名字拼音@leexinghai.com】,密码为【自己名字拼音】,例如用户“李琳”的账号为【lilin@leexinghai.com】,密码为【lilin】。参考如图4所示。

5.下一步,选择”手动设置“(其他邮箱软件类似),如图5所示。

6.选择接收服务器类型为:【POP】或者【POP3】。POP和SMTP服务器均填写【leexinghai.com】,为保证安全性,我单位已配置SSL,请在POP服务器和SMTP服务器均勾选【SSL】,POP服务器的端口请填写:【995】;SMTP服务器的端口请填写:【587】。如图6所示。

7.上述配置完成后基本完成,有需要的用户可以设置邮件发件名为自己名字或其他名称,默认为【名字拼音】。如图7所示。

8.如有需要帮助,可随时通过微信或下单联系。